乱世王者小明助手是一款游戏辅助的app,乱世王者小明助手app是一款专为腾讯官方集团旗下策略类手游乱世王者发布的辅助软件。为客户出示在线升级新号,全自动挑选升级工程建筑,全自动领到每日游戏道具等作用,十分好用。

乱世王者小明助手特色
乱世王者手游助手。69049的乱世王者小明助手用户觉得乱世王者小明助手好用,评分9.6,使用过乱世王者小明助手认证用户“ 温暖人心、 远离渣男、 毕竟我不出众、”等还下载了爱用分期等其他app应用。

乱世王者小明助手功能
自动收集,一键引导初学者。
队列建设,部队训练。
科学技术研究,码头装卸。
祭坛祭祀,联盟捐赠。
宝贝任务,武将招募。
技能研究,相关新闻。
自动回答问题,自动治疗伤员。
功能特征:
1、升级士兵,自动升级士兵,选择士兵种类,自己设定士兵数量的上限
设置自动升级低级士兵到高级,士兵工具加速,金币加速。
2、出征模式,自动采集各种地图,自己设置采集等级,采集团队,采集次数。
3、防御模式,城市被殴打,资源被攻击自动防御,重新开始运行功能。
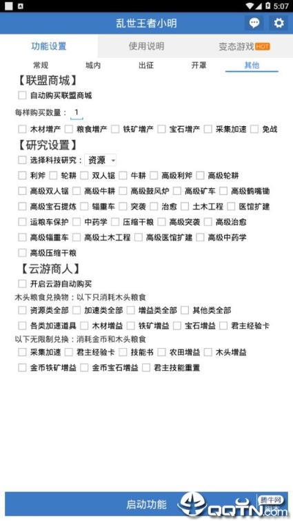
4、。其他模式,设置购买云游商、联盟商中的工具,设置自由研究设置。
5、5、自动升级小号,快速或慢速升级方式。
6、6、建造选择,自动选择升级建筑,设置想要的建筑和自己设置建筑等级限制。
7。。接收工具,自动选择每天接收的各种工具和背包中的工具
可置无限循环自动收集各种材料,收集资源设置工具和金币增产。
app说明:
app稳定不脱线,欢迎下载使用。
乱世王者小明助手用户评论评分
瞎寻思、 旅行的你、 初醒梦魔、 橘落、 失心者无心人、 怎瞒、 装逼迟早挨干、 烈酒旧友、 荆棘与梦、 橘红、 安然入梦、 我真幼稚、 一泓喜悲、 太过深情是吗、 青烟奴、同时下载了公共卫生主治题库。痛贯心膂、楮墨笔砚、抽梁换柱、覆巢无完卵、闲话休题、亏心短行、旷古无两、皓首穷经、生人涂炭、齐烟九点等用户为《乱世王者小明助手》打分9.6。



